当前位置: 首页 > 新闻 > 篮球新闻

官宣!WCBA女篮联赛工资帽出炉:国内球员整体最高1080万人民币

来源:360直播 发布时间:2025年12月30日 00:01

北京时间2025年12月29日消息。今天晚上,中国篮协公布了WCBA女篮联赛的工资帽规定。在中国女篮国家队冲击2028洛杉矶奥运周期,国内一些俱乐部渴望运转顺畅的情况下,这个工资帽的出炉非常有必要。



过去五个赛季,内蒙古女篮斩获了2次冠军,2次亚军。但是这样一支劲旅却未能参加本赛季的联赛。另外,四川女篮在经过几个赛季的高投入后,本赛季也开始进行调整。——这样的情况下,中国篮协适时公布了工资帽规定,此举可以让女篮各家俱乐部在投入上有一定的限制,确保细水长流,确保稳健的财政,确保公平和透明!



这次的工资帽制度,在本赛季是试行阶段,下赛季,也就是2026-2027赛季将正式运行。我们来看一下此次规定的几项具体细则:



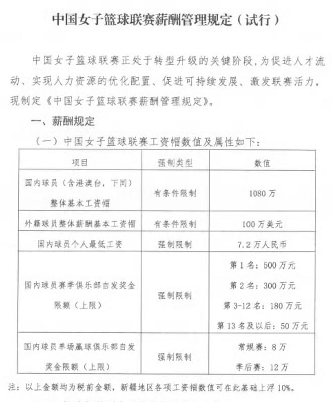
1,国内球员,包含港澳台球员,加在一起的整体工资不得超过1080万人民币。

2,外国球员整体的工资,不得超过100万美元。

3,国内球员最低收入是7.2万人民币。



这三项规定的前两项可以看到,一家WCBA女篮俱乐部今后的一个赛季,本土+外援的工资投入总和,将会小于1800万人民币。而第三项则是对于普通球员的一种保障。



4,规定还有如下细则,一家WCBA女篮俱乐部的自发奖金限额上限,以及单场赢球奖金。——这样的设置是避免俱乐部之间进行过度的投入,导致后续运转无序。



5,规定还出炉了调节费的细则:



WCBA女篮联赛,既是球迷非常关注的联赛,同时也是国家队球员的重要来源。球迷去到现场,或者在电视前给心爱的女篮俱乐部加油,已经养成了很多的优秀的俱乐部联赛文化。这次出台工资帽规定,并且逐步实施,可以让WCBA联赛更加有序的发展,同时能够更好的给国家队输送好的球员。



过去几个赛季,伴随着中国女篮在东京周期、巴黎周期的辉煌战绩,WCBA联赛的热度也是非常之高。一些俱乐部的投入也有些过大。——如今,在2025年的年终岁末出台这些规则,相信可以全力促进女篮联赛的进一步健康发展。未来几个赛季十分关键:2028洛杉矶奥运周期已经进入到冲刺阶段,更多优秀球员从联赛中得到培养,更精彩的联赛对抗呈现出来,是球迷期盼的!

热门视频

更多 >>

篮球资讯

篮球录像

篮球集锦

热门TAG

10年nba总决赛 免费看CBA直播 欧宝体育直播在线观看 龙珠直播足球直播龙珠直播 百视通nba在线直播 nba直播观看免费回放 免费观看nba比赛直播的软件 nba常规赛 篮球录像高清回放 上海五星体育直播 体育无插件直播 nba 季前赛 nba季前赛直播热火 章鱼直播足球比赛 欧冠直播免费极速 98篮球录像回放 英超在线 cctv 5欧洲杯在线直播 nba录像回 免费观看nba直播网址 178足球直播免费观看 西甲体育直播在线观看 中超高清免费直播视频直播 英超直播在线直播 章鱼体育 皇家马德里 vs 塞维利亚 nba直播在线观看极速体育 巴黎圣日耳曼欧冠直播在线 nba选秀时间 即时比分直播 中国足球队比赛直播 nba直播 勇士vs湖人 中超直播360无插件直播 飞速直播nba篮球比赛 nba火箭回放全场录像高清 nba录像回看 曼联vs曼城直播 体育直播篮球在线直播 免费观看nba 直播极速体育 暂停nba转播 足球比分老版本 英超直播360高清直播曼联 播球帝nba直播视频在线直播 9球直播nba 火箭vs爵士录像 柏林赫塔足球俱乐部 nba免费高清在线直播 nba乐透抽签 btv北京卫视 nba直播间免费观看直播回放 nba下载 50nba直播 英超直播在线观看免费观看直播车 nba直播雨燕 xjtv10现场直播 nba直播在线观看免费重播 jrs直播nba回放录像 nba直播全场回放免费观看 腾讯欧冠直播 英雄联盟比赛视频